49.SAIBAI-TEC追肥装置の改良 (2023.12.2-2023.12.28)

以前に製作したSAIBAI-TECの追肥装置は、自作センサーの耐久性が低くて改善の余地がありました。そこで、市販の液体水位レベルセンサーが比較的安価だったことから、これを使った新たな追肥装置を製作することにしました。タンクは初期に使用した入浴剤の入れ物を再び採用します。やや大きめなので、ミニトマト栽培のような比較的大きなものの栽培にも適していると判断したためです。材料が柔らかくて加工がしやすく、廃物利用にもなるので一石二鳥と言うわけです。

今回使用したセンサーは写真のようなものです。型番はXKC-Y23-NPNで、amazonで1080円(税込)でした。出力がNPN型のオープンコレクタのため、これで直接ソレノイド等の制御ができます。追肥装置では液体肥料の水位を監視するために使います。センサーをタンクの底に近い側面に付けて、液肥が不足したことを検知したら警告を出します。バラックでセンサーの動作を確認したところ、はなかなか優秀で高い精度で液体を検知できました。

 

このセンサーにはMODE端子があり、オープン状態(H)の時には液体があると出力がONになります。これをGNDに接続(L)すると、逆に液体があると出力はOFFになります。追肥装置では液体が無くなると出力をONにしたいためGNDに接続します。こうすれば、通常は出力OFFで電流が流れないため、無駄な電力消費を避けられます。センサーの状態が一目で分かるように、中継基板を作って小型ケースに組み込みました(写真は2号機のもの)。稼動(通電)中は緑のLEDが点灯し、液肥が無くなると赤のLEDが点灯して知らせます。

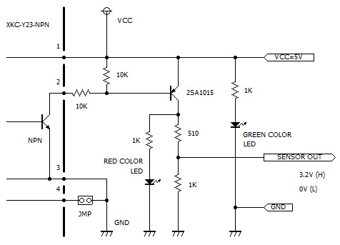
SAIBAI-TECの1号機に使用した中継基板の回路図を示します。MODE端子にはジャンパーピンを付けて、OPEN(H)/SHORT(L)を選択できるようにしました(本装置ではSHORTで運用)。中継基板のセンサー出力がRasPiの入力端子電圧の3.3Vを超えないよう、抵抗分圧によってHレベル時で2.9V程度に抑えています。計算ではLレベル時に0.5V程度になるはずですが、実測上は1.0Vになりました。スレッシュホールド電圧の0.8V(L時)よりやや高いため、定格上は不定領域に入ってしまいます。因みにH時に実測では2.5V程になり、スレッシュホールド電圧の1.3V(H時)を十分満たしています。抵抗分圧比を変えて、もう少し出力電圧を下げた方が確実でしょう(例えば10K→20K)。

中継基板の回路をSAIBAI-TECの2号機では反転出力する形にしてみました。そのため、センサーのON/OFFは逆になるのでソフト側で対応します(このセンサーはショートジャンパーの有無で論理を反転できるので、どちらも同じように使うことは可能)。

■追肥タンク-1
タンクは底近くの外側に小型の電磁弁を接続します。液肥中に水中ポンプを沈めるのが簡単ですが、腐食等による耐久性に懸念があることが第一です。また、外部にポンプを付ける方法もありますが、液肥の乾燥(使用間隔が長く、長期に渡って乾燥)によって固形化する可能性もあり、信頼性と耐久性の確保が難しいと判断しました。選択した電磁弁はかなり小型なため、やはり乾燥等によってパイプが詰まることも考えられます。この課題に対しては運用して見極める必要がありそうです。写真は追肥装置の全体像になります。電磁弁はamazonで1012円(税込)円で購入したものです。

タンクは初期の頃にも採用した入浴剤の入れ物で、加工がしやすく廃物利用にも貢献しています。小~中型の植物の栽培用には手頃な容量と思われ、フタ付きのため蒸発も抑えられます。100円ショップにも同じ程度のサイズで透明なプラスチック容器があるので、そちらも有望な候補だと思います。タンクの底付近の側面(写真中央下)に見えるのが液体水位レベルセンサーです。液体の有無をかなり正確に捉えられ、今は底にいくぶん残量がある位で警告を出すようにしています。両面テープで仮固定しているだけで、位置を上げればより残量を残して警告を出せます。タンクの左底付近に見えるのが電磁弁で、タンクに穴を開けて電磁弁の給水口を直接押し込んだ形です。水漏れしないように、プラスチック用接着剤でしっかり固めました。

この液肥装置は、タンク内の自然の水圧で液肥を供給する仕組みです。そのため流量はさほど多くはありません。本当はこの倍位の直径のチューブを備えたものが欲しかったのですが、市販品で安価なものが見つからず妥協した形です。写真では見難いですが、底には透明アクリル板が接着してあり、その上にタンクと電磁弁を固定しています。簡単な工作なので恒久的なものではありませんが、実験運用に使うには十分でしょう。自然流水になるため、タンクは栽培面(地面)より少し高い位置に設置します。チューブの直径が小さいことから、液面が低下すると水圧が下がって流量が減ります。実際の運用では、残量が大目の時点で警告を発して追肥液を補給した方が無難なようです。また、チューブを長くすると途中で逆圧によって流水が止まってしまうため、10センチ程度以下にしておく必要があります。

■追肥タンク-2
上記のタンクでは制約も多いため、ポンプを使って追肥するタンクも試してみました。元はUSBから電源を供給する小型ポンプでしたが、コネクタ部分を切断して本機の制御端子に接続します。ただ、小型と言ってもかなり流量があるため、少量の追肥には向きません。あくまでも大量に追肥する場合に有効なものです。試作品ではタンク容量が小さいため、ややアンバランスな構成となりました。ポンプはamazonで890円(税込)で購入したものです。

■追肥タンク-3
1と2の中間的なタンクを考えてみました。自然落下式の流水器で、電磁弁を使って制御します。外形6ミリのほど良いサイズのチューブを使うため、当初考えていた追肥タンクの理想に近いものです。少量で追肥の間隔が長い場合を想定していて、特に鉢植えの栽培に適しています。電磁弁も比較的小型のもので場所もさほどとりません。この電磁弁はSAIBAI-TECの初期の頃に試したもので、再度こちらで流用することにしました。電磁弁は1/4インチの接続栓を付けて、これをプラ製のタンク(フタ付きの調味料入れを流用)の底に固定しています。台座に使ったのは100円ショップで入手したプラ製の台所用品(袋入り調味料立て)です。水漏れを防ぐために固定用ナットとの間に水道用のゴムパッキングをはさみ、接着剤でシールを施しました。電磁弁の下には以前使用したクイック継手(チューブを簡単に着脱可)を取り付け、外径6ミリのチューブを付けてあります。電磁弁はamazonで1429円(税込)、クイック継手はamazonで10個入りが1989円(税込)でした。なお、amazonで売られている安物の類似製品は固定力が弱く、簡単に水漏れしてしまうため要注意です。